Avatar

Jose Don T De Alban

Biography

I am a conservationist, geographer, and engineer, bringing over 20 years of experience in applied conservation science and practice, geomatics engineering, and programme management, to deliver a comprehensive approach to the design, development, and implementation of nature-based carbon projects and nature conservation programmes. My scientific research interests focus on understanding land change as coupled human-natural systems, with an aim to develop solutions to address sustainability challenges in Southeast Asia.

Recently, I was the Chief Technical Officer at EcoCaraga, a Singapore-based company developing nature-based carbon projects across Southeast Asia, and formerly the Global Head of Remote Sensing and Geospatial Analysis at ClearWind after an M&A process (2023–2026).

From 2016–2023, I was a senior researcher at the National University of Singapore (2016–2023), most notably at the Centre for Nature-based Climate Solutions where I led its regional Carbon Market Integrity R&D programme in Southeast Asia.

From 2000–2015, I was a conservation practitioner-scientist and worked with international, national, and local conservation organisations including Fauna & Flora International, Foundation for the Philippine Environment, and Haribon Foundation.

I am a member of the Global Land Programme, Biodiversity Conservation Society of the Philippines, Philippine Geographical Society, and a science team member of the ALOS Kyoto & Carbon Initiative, an international research collaboration led by Japan Aerospace Exploration Agency.

Interests

  • Carbon Markets
  • REDD+ and Nature-based Solutions
  • Conservation
  • Geospatial and Remote Sensing
  • Land Change and Sustainability
  • Southeast Asia

Education

  • MSc in Geomatics Engineering, 2017

    University of the Philippines Diliman

  • BSc in Geodetic Engineering, 2000

    University of the Philippines Diliman

In The News

.js-id-latest

Chinese Academy of Sciences

Our tree species alpha diversity paper featured by the Chinese Academy of Sciences.

Xishuangbanna Tropical Botanical Garden

Our tree species alpha diversity paper featured in Xishuangbanna Tropical Botanical Garden.

Centro de Conhecimento em Biodiversidade

Our Nature paper featured by Brazil’s Centro de Conhecimento em Biodiversidade.

Nature Today

Utrecht University and Naturalis Biodiversity Center blogged about our Nature paper in Nature Today.

South Africa Today

South Africa Today cross-posted a Mongabay article citing our Nature paper.

Mongabay

Our Nature paper featured in a Mongabay article!

Royal Botanic Garden Edinburgh

A blog from the RBGE about the findings of our Nature paper.

South Africa Today

South Africa Today cross-posted a Mongabay article citing our Applied Geography paper.

Mongabay

Our Applied Geography paper cited in a Mongabay article!

GovInsider

The Carbon Integrity SG R&D Programme of NUS CNCS featured in GovInsider!

NUS News

The Carbon Integrity SG R&D Programme of NUS CNCS featured in NUS News!

The Straits Times

The Carbon Integrity SG R&D Programme of NUS CNCS featured in The Straits Times!

The Business Times

The Carbon Integrity SG R&D Programme of NUS CNCS featured in The Business Times!

Global Land Programme

GLP News featured our historical savanna cover change analysis in Yunnan.

Global Land Programme

Our analysis of deforestation hotspots in Southeast Asia is in the GLP News.

Yahoo! Actualités

Our paper on historical mangrove change in Myanmar featured in Yahoo! Actualités.

eBioTrade

Our savanna change analysis in Yunnan is featured by eBioTrade.

Chinese Academy of Sciences

Our savanna change analysis in Yunnan is featured in the Chinese Academy of Sciences Newsroom.

PHYS.ORG

Phys.org article featured our savanna change analysis in Yunnan.

Global Land Programme

Our systematic review of forest change in the Himalayas is in the GLP News.

The Philippine Daily Inquirer

Our paper on the effects of climate change on Philippine dipterocarps featured in The Philippine Daily Inquirer!

The Straits Times

Our paper on the effects of climate change on Philippine dipterocarps featured in The Straits Times!

AZoCleantech

Our paper on the effects of climate change on Philippine dipterocarps featured in AZoCleantech.

PHYS.ORG

Our paper on the effects of climate change on Philippine dipterocarps featured in Phys.org.

NUS Faculty of Science

Our paper on the effects of climate change on Philippine dipterocarps featured in the Research News of NUS Faculty of Science.

LEPETITJOURNAL

LePetitJournal.com, a French news website, reported the findings of our 2020 Environmental Research Letters paper on quantifying and …

Global Land Programme

Our 2020 Environmental Research Letters paper on quantifying and explaining the historical mangrove cover change in Myanmar is in the …

AEC News Today

Our 2020 Environmental Research Letters paper in AEC News Today.

Eco-Business

Our 2020 Environmental Research Letters paper in Eco-Business.

SciDev.Net

Our 2020 Environmental Research Letters paper in SciDev.Net.

The Watchers

Our 2020 Environmental Research Letters paper featured in The Watchers News.

Futurity

Our 2020 Environmental Research Letters paper featured in Futurity News.

Ecologist

Our 2020 Environmental Research Letters paper featured in Ecologist.

Eurasia Review

Our 2020 Environmental Research Letters paper featured in Eurasia Review.

ECO Magazine

Our 2020 Environmental Research Letters paper featured in ECO Magazine.

Environmental News Network

Our 2020 Environmental Research Letters paper featured in the Environmental News Network.

News Wise

Our 2020 Environmental Research Letters paper featured in News Wise.

sciencenewsnet

Our 2020 Environmental Research Letters paper featured in sciencenewnet.in.

EurekAlert!

Our 2020 Environmental Research Letters paper featured in EurekAlert!

PHYS.ORG

Our 2020 Environmental Research Letters paper featured in Phys.org.

Bioengineer.org

Our 2020 Environmental Research Letters paper blogged in Bioengineer.org.

NUS Faculty of Science

Our 2020 Environmental Research Letters paper featured in the Research News of NUS Faculty of Science.

Global Land Programme

Our 2020 Conservation Science and Practice paper featured in the GLP News.

MINING[dot]COM

Our 2020 Conservation Science and Practice paper featured in mining[dot]com.

PHYS.ORG

Our 2020 Conservation Science and Practice paper featured in Phys.org.

NUS Faculty of Science

Our 2020 Conservation Science and Practice paper featured in the Research News of NUS Faculty of Science.

Wildlife Conservation Society

Our 2019 Sustainability paper on investigating land-cover regime shifts in WCS Publications list.

Global Land Programme

Our 2019 Sustainability paper on investigating land-cover regime shifts featured in the GLP News.

Recent Publications

Analogous environments across the tropics have similar levels of tree species alpha diversity

Results showed that the relationship between environmental variables and local-scale tree species richness is closely similar across …

Consistent patterns of common species across tropical tree communities

Results showed that just 1,053 species comprise half of Earth’s 800 billion tropical trees with trunk diameters of at least 10 cm.

Uncertainties in deforestation emission baseline methodologies and implications for carbon markets

The findings in the study provide a roadmap for improving baseline estimations to enhance carbon market integrity and trust.

Projects

Mangrove Outcomes in Certified Community Forests in Myanmar.

Assessing outcomes in certified community mangrove forests in Myanmar.

Understanding New Deforestation Drivers of Rubber in Mainland Southeast Asia.

Investigating the new deforestation dynamics of rubber in mainland Southeast Asia.

Beyond Deforestation—Drivers and Predictions of Land Cover Change in Mainland Southeast Asia.

Developing improved spatially explicit predictive models of future land change trajectories in Southeast Asia.

Reconciling Agricultural Expansion and Forest Conservation in Myanmar.

Evaluating the drivers of land change influenced by economic development in the context of governance transformation in Myanmar.

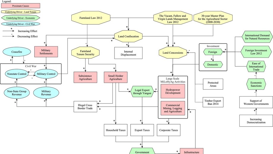
Conceptualising and Articulating the Drivers of Deforestation in Myanmar.

Understanding the interactions of stakeholders, resources, and policy towards sustainable use of natural resources in Myanmar.

ALOS Kyoto & Carbon Initiative Phase 4.

Utilising L-Band SAR data for natural resource management in the Philippines.

ALOS Kyoto & Carbon Initiative Phase 3.

Climate-relevant modernisation of the national forest policy and piloting REDD+ measures in the Philippines.

Recent Posts

Editor's Choice Awards 2020 by Environmental Research Letters.

And the award goes to… (drumroll)

The Prof Woodhouse lectures on understanding and using SAR data.

A series of video lectures by Prof Iain Woodhouse on understanding and using SAR data.

Talks

Upcoming and previous lectures and presentations

Sustainability 101 Course for Public Officers

A lecture on Getting to Net-Zero with Science, Research, and Partnerships for Singapore public officers.

Tags

academia achieving net-zero AFOLU aggregators agribusiness concession agricultural expansion agricultural plantation agriculture Agriculture, Forestry, and Other Land Use ALOS PALSAR ALOS-2 PALSAR-2 armed conflict artisinal and small-scale mining avoided deforestation awards baseline emissions Big Data biodiversity birds Burma Cambodia carbon carbon markets cartography causal network cellular automata CHANS civil war climate climate change climate-vegetation interactions cloud computing co-benefits color vision community forest certification community forest management community forestry community-based conservation community-based forest management conference conflict conflicting tenurial arrangements conservation conservation science data quality data visualisation deforestation democratisation DInSAR Dipterocarpaceae dipterocarps displacement Diwata Earth observation ecological niche model ecosystem ecology ecosystem services ecosystems Endemic Bird Areas enforcement environmental sustainability ESA ESA CCI land cover dataset fire forest conservation forest degradation forest ecology forest frontier forest habitats forest monitoring forestry forests FOSS fragmentation geographic information systems GitHub gold mining GoldenAgeOfSAR Google Earth Engine governance habitat loss horizon scan hot spot household interviews Hugo hybrid classification image segmentation indirect land-use Indo-Burma industry informal gold mining infrastructure InSAR intensity analysis ISPRS JAXA ALOS K&C JERS-1 SAR jurisdiction Key Biodiversity Areas Kyoto & Carbon Initiative land change land cover change land cover mapping land tenure land use change land use/land cover change Landsat latest lecture LIDAR livelihood-based approaches LPS LUCC M & MRV macroecology mangrove deforestation mangrove mapping mangrove restoration mangroves map design Marxan MaxEnt measurement, monitoring, reporting, verification media mining model performance modeling MODIS MOOC Myanmar NASA national forest monitoring system nature-based climate solutions nature-based solutions Net Zero Netlify networks newspapers niche reduction oil palm oil palm expansion Open Foris organisations outlets pattern Philippines PHL-Microsat political transition poster session priority setting process protected areas R rainforest REDD+ refugia regeneration remote sensing reproducibility RStudio rubber rubber conversion sample survey SAR scicomm science meeting Singapore software Southeast Asia spatial modeling species distribution model species distribution modeling species diversity static site generation sub-national demonstration site summer school sustainability sustainable development Sustainable Development Goals system dynamics systematic conservation planning systematic transition Tags Tanintharyi Region temporal misalignment temporal sampling bias tree plantations tree richness trigger species tropical ecology tropical ecosystems tropical forest Twitterverse woody encroachment 2020 2021